新闻中心
凯恩梅开二度,奥利塞与杰克逊传射建功,拜仁5-1豪取欧冠两连胜
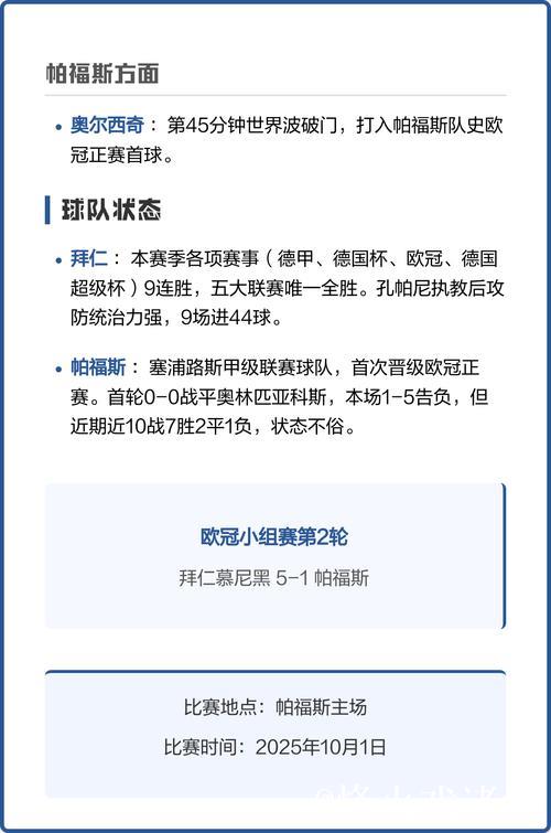
在安联球场的夜色之下拜仁用一场5比1的酣畅胜利向整个欧洲再次发出宣言这不仅仅是一场普通的欧冠小组赛更像是一场关于重塑权威与更新战术话语权的生动注脚当凯恩梅开二度 奥利塞与杰克逊传射建功 拜仁5比1豪取欧冠两连胜成为赛后各大媒体的统一标题时人们意识到这支经历换帅与阵痛期的德甲豪门正在以一种新的方式回归属于自己的节奏
如果说以往人们提起拜仁更多想到的是边路爆破和高位压迫的传统德式踢法那么在这场比赛里我们看到的则是一套更为立体的进攻叙事中锋凯恩的支点价值与禁区统治力边锋奥利塞的内切与持球创造中场杰克逊在两线穿梭的调度能力被有机地编织在一起构成了一幅颇具现代气质的进攻图谱凯恩梅开二度不仅体现在数据层面更重要的是他多次回撤接应牵制中卫为身后的插上球员制造空间而奥利塞与杰克逊传射建功则是这种空间被充分利用后的结果两人一边一中形成纵深打击让对手后防线始终处于被动调整之中
从比赛走势来看拜仁在上半场的策略颇具耐心他们并没有一开始就全线压上而是通过不断的横向调转节奏测试对手防线的耐性这是典型的控场范式也是欧冠淘汰赛阶段所必需的心理与技战术准备当凯恩第一次完成破门时人们看到的是一个几乎教科书级别的进攻套路边路快速转移中路三人短传渗透随后通过二次插上打出禁区内的局部人数优势凯恩的停球与射门干净利落但更值得回味的是在他触球之前奥利塞那脚略带想象力的直塞恰好绕过了两名防守球员的防线缝隙体现出他对节奏与线路的敏锐判断

如果说第一个进球是整体配合的结晶那么凯恩的第二球则更像是顶级射手个人能力的写照在对手试图通过高位逼抢抢回主动权的阶段拜仁选择了更加直接的纵向推进杰克逊在中场断球后的第一时间没有选择稳妥回传而是以一脚富有侵略性的直塞撕开肋部空当这一次轮到凯恩自己完成从接应到终结的一条龙演出他在禁区前沿的冷静停球加上略带欺骗性的小幅假动作晃开角度之后果断低射球速并不夸张但是角度极刁这样的进球某种意义上凝聚了他多年来在英超与欧冠赛场的经验积累也向外界证明拜仁在关键战役中终于拥有了一位可以依靠的稳定终结点

相比之下奥利塞与杰克逊的传射表现则更多地体现在对战术体系的丰富与深化上奥利塞与杰克逊传射建功并非简单的数据堆砌而是两位不同类型球员在同一套思路下各自发挥特长的结果奥利塞更偏向于自由前腰与边锋的混合角色他擅长在半空间接球随后以细腻的脚下技术和变向节奏撕裂防线而杰克逊则是典型的B2B中场既能在防守端频繁回撤补位又能在进攻端带球推进制造人数优势这场比赛里两人之间多次完成类似篮球挡拆式的掩护与顺下配合例如拜仁的第三粒进球正是源自杰克逊在中路吸引防守后分球至边路奥利塞随即内切选择低平球传中而不是惯常的高球传中这一细节既避免了对手中卫的身高优势也刚好命中队友后点插上的预设路线
从更宏观的角度看这场拜仁5比1豪取欧冠两连胜的胜利并不是孤立事件而是连续两轮欧冠中整体态势的缩影上一轮拜仁同样用多点开花的方式拿下三分但那场比赛更多依赖边路传中与定位球本场在对手采取更紧凑防守时拜仁选择改用中路渗透与快速转换这说明球队在面对不同防守风格时已经具备一定程度的战术多样性而这种多样性正是近年来其他顶级豪门如曼城和皇马赖以在欧冠长期稳定前进的关键因素之一在这种背景下凯恩梅开二度 奥利塞与杰克逊传射建功就不仅是简单的赛果描述更是一种战术成熟度的具象体现它宣告着拜仁正在从依靠个体爆点向依靠整体结构的方向迈进

值得一提的是这场比赛也为所谓大牌引援与年轻球员融合的命题提供了一个颇具参考价值的案例分析凯恩作为重量级前锋加盟之初外界担心他会挤压年轻攻击手的发展空间但比赛进程表明情况恰好相反由于他在禁区内的牵制以及回撤拿球时的支点作用奥利塞与杰克逊传射建功反而成为体系中最直接的受益者当对手后卫不得不对凯恩进行双人甚至三人夹击时奥利塞在肋部的活动空间被自然释放杰克逊在肋部与中路的穿插也更加游刃有余这种互补关系说明如果引援策略足够清晰老将与新星之间完全可以形成正向化学反应而不是此消彼长的零和博弈
从数据层面拓展来看这场比赛拜仁在关键区域的控球率以及高危进攻次数都呈现持续上升趋势其中一个耐人寻味的指标是中路三分之一区域的成功向前传球次数明显多于以往这与杰克逊在串联中的角色提升直接相关很多时候人们容易用助攻和进球来衡量球员但在现代足球语境中那些第二助攻甚至是前传一步的球才是真正串联起体系的纽带例如在拜仁的第四粒进球之前杰克逊并未出现在直接数据面板上但他连续两脚简洁的直塞有效打乱了对手防线站位为后续边路配合埋下伏笔正是这种隐性的贡献让拜仁5比1豪取欧冠两连胜变得更加可持续而非依赖个别球员灵光一现
心理层面同样值得关注在经历上赛季欧冠折戟与联赛惊险夺冠的双重压力后这支拜仁一度被外界质疑是否仍具备大场面气质然而连续两场欧冠大比分胜利尤其是在面对顽强对手时保持冷静与高效的进攻决策展示了更成熟的比赛管理能力凯恩在赛后采访中提到球队在领先后的处理方式是重点之一他们没有为了制造悬念而盲目压上也没有选择在后场无谓倒脚消耗时间而是通过稳健的控球和不失侵略性的前场逼抢维持比赛节奏这种所谓理性进攻背后是教练组与球员共同建立的比赛认知框架也让凯恩梅开二度 奥利塞与杰克逊传射建功这样的个人高光更容易在一个安全稳定的集体结构中发生
从对手的角度审视这场5比1同样具有警示意义在欧冠赛场面对一支拥有凯恩这种级别中锋并辅以奥利塞杰克逊式多点支援的拜仁任何短暂的阵型松动都会被无情放大例如下半场开局阶段对手尝试压上试图通过前场拿球改变被动局面然而拜仁仅用一次高质量的长传转移和三次连续一脚出球就完成从后场到禁区的全速推进当防线尚未来得及回撤到位凯恩已经在禁区前完成射门这类情景说明在对阵目前版本的拜仁时单纯的压迫或是单线防守调整远远不够必须从整体阵型密度与纵深分工层面进行系统设计否则就有可能被类似这场拜仁5比1豪取欧冠两连胜的比分所击溃
综合来看这场比赛之所以在舆论层面引发广泛讨论不仅因为比分悬殊或个人数据亮眼更因为它在战术理念心理建设与阵容结构等多个维度上都呈现出颇具代表性的信号凯恩梅开二度 奥利塞与杰克逊传射建功 拜仁5比1豪取欧冠两连胜已经不仅是赛后报道的句式组合而是一种关于现代豪门如何在更新换代中保持竞争力的现实案例它告诉外界在一个节奏越来越快空间越来越有限的欧冠舞台上只有将经验型球星与成长型才俊嵌入同一套清晰又灵活的体系球队才能在连续的高强度对抗中保持输出稳定而对于正在寻找复兴路径或战术升级方案的其他俱乐部而言这场比赛无疑提供了值得反复推敲的样本与启示



